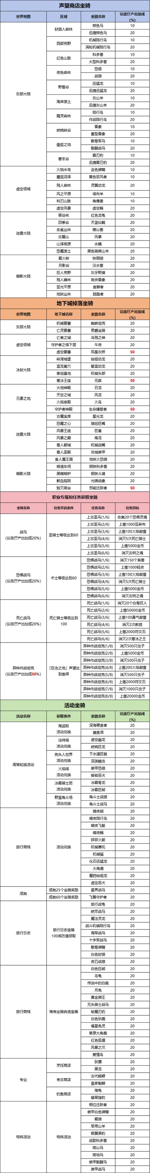
魔力百科副本掉落全解析 获取极品装备的秘诀
新闻资讯
04-10
阅读:75
评论:0

魔力宝百科?
《魔力宝贝》是一款由ENIX公司开发的Q版回合制角色扮演类电脑客户端游戏,于2002年1月16日于中国发布。
游戏背景在一个剑与魔法的时代,玩家作为剧情的主角,从无职业的游民开始到选择自己喜欢的职业,穿梭于过去现在以及未来的时空中,并亲身参与了所有重大的历史事件。
版权声明
本文仅代表作者观点,不代表百度立场。
本文系作者授权百度百家发表,未经许可,不得转载。
